Animacion con delimitados frames

Preguntas y respuestas relacionadas con animación en Blender 3D
Responder
marcervantes
Mensajes: 3
Registrado: Mar Ago 15, 2017 5:17 am
Nombre: Marcela Barbosa

Animacion con delimitados frames

Mensaje por marcervantes » Mar Ago 15, 2017 5:28 am

Hola, tengo una duda, ya tengo una animacion pero ahora necesito recortarla y hacer peque;os fragmentos, como puedo elegir solo cierta cantidad de frames y que solo se reproduzcan los que elijo, agradezco sus respuestas... soy nueva en esto... gracias

Avatar de Usuario
soliman
Mensajes: 5501
Registrado: Jue Sep 01, 2005 1:13 pm
Nombre: soliman
Contactar:

Re: Animacion con delimitados frames

Mensaje por soliman » Mar Ago 15, 2017 7:08 am

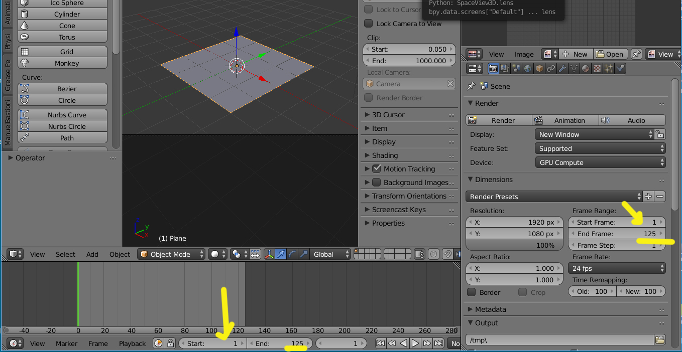
Tienes la opción de START y END. Donde puedes poner en el frame que quieres que empieze, START y el que termine END.

Si abres una ventana de Timeline lo verás mejor, pero lo tienes en Render > Dimensions > Frame Range: también
Adjuntos
START.jpg

marcervantes
Mensajes: 3
Registrado: Mar Ago 15, 2017 5:17 am
Nombre: Marcela Barbosa

Re: Animacion con delimitados frames

Mensaje por marcervantes » Mar Ago 15, 2017 10:50 am

Gracias---- lo voy a checar, una duda mas... si necesito exportarlo a collada necesito hacer algo en especial para que no me modifique la animacion? porque cuando la visualizo pareciera que no se mueve y despues de un rato comienza a moverse con los frames que elegi

Avatar de Usuario
soliman
Mensajes: 5501
Registrado: Jue Sep 01, 2005 1:13 pm
Nombre: soliman
Contactar:

Re: Animacion con delimitados frames

Mensaje por soliman » Mar Ago 15, 2017 12:54 pm

Pues la verdad es que no lo se, por que supongo que es para abrirlo luego en otro programa.. ¿no?.

De todas formas...
El que le pongas la animación en START y END cambiando de número, no afecta a la exportación que siempre será del 1 al frame que tengas como final. (Por lo menos al volver a abrirlo en Blender, en otro programa no se).

marcervantes
Mensajes: 3
Registrado: Mar Ago 15, 2017 5:17 am
Nombre: Marcela Barbosa

Re: Animacion con delimitados frames

Mensaje por marcervantes » Mar Ago 15, 2017 2:12 pm

Bueno es que el collada que exporto lo necesito para algo que estoy programando, y ya hice eso de determinar los frames de start y end, y claro solo selecciono los frames que quiero y sin problema, pero no se si me estaba saltando algo al momento de exportar, claro que si me hacia falta lo de delimitar los frames, pero gracias :D , eso fue de gran ayuda

Avatar de Usuario
soliman
Mensajes: 5501
Registrado: Jue Sep 01, 2005 1:13 pm
Nombre: soliman
Contactar:

Re: Animacion con delimitados frames

Mensaje por soliman » Mar Ago 15, 2017 3:57 pm

Vale...

Responder