modificador displace para crear agua

Técnicas, preguntas y respuestas relacionadas con el modelado y el texturizado en Blender 3D
Responder
maichabel
Mensajes: 2
Registrado: Jue Mar 05, 2015 2:35 pm
Nombre: Maichabel Nuez

modificador displace para crear agua

Mensaje por maichabel » Jue Mar 05, 2015 2:47 pm

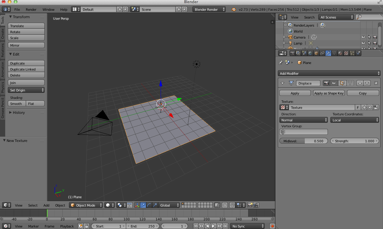
Buenas!! Estoy empezando con blender y haciendo un tutorial de una piscina me he encontrado con un problema en el agua. He empezado con un plano , de ahí lo subdivido y le aplico el modificador displace y le doy a new en textura pero nada. Tengo la última versión de blender. Os pasa?¿Sabéis que puede suceder? Es un tutorial muy básico pero me está volviendo loca!!!

Muchas gracias!!!!

D4rB
Mensajes: 1048
Registrado: Mar Nov 16, 2010 12:46 pm
Nombre: .
Ubicación: México
Contactar:

Re: modificador displace para crear agua

Mensaje por D4rB » Jue Mar 05, 2015 3:03 pm

Que tutorial es? si pones el enlace quizás pueda ver que pueda ser, de todas formas revisa tus modificadores, el orden en el que están puede afectar el como funcionan, también si puedes poner poner capturas de pantalla de la escena y de las configuraciones será más facil averiguar que puede ser.

maichabel
Mensajes: 2
Registrado: Jue Mar 05, 2015 2:35 pm
Nombre: Maichabel Nuez

Re: modificador displace para crear agua

Mensaje por maichabel » Jue Mar 05, 2015 3:08 pm

Hola!! el tutorial es este https://www.youtube.com/watch?v=vfRlLbhlm4o Tengo todo tal y como aparece en las imágenes. te adjunto una captura. Gracias!!
Captura de pantalla 2015-03-05 a la(s) 21.07.43.png

Responder