Estrujar una tela de una almohada y una hoja con cycles

Técnicas, preguntas y respuestas relacionadas con el modelado y el texturizado en Blender 3D
Responder
carlosms
Mensajes: 41
Registrado: Mar Nov 05, 2013 10:43 am
Nombre:

Estrujar una tela de una almohada y una hoja con cycles

Mensaje por carlosms » Vie Feb 27, 2015 12:56 pm

Hola amigos del foro. Me he preguntado cientos de veces cómo lograr estrujar la tela de una almohada.
Cómo estrujar una hoja para echarla en un cesto

¿Cómo lograr esto?

muchas gracias

Avatar de Usuario
soliman
Mensajes: 5501
Registrado: Jue Sep 01, 2005 1:13 pm
Nombre: soliman
Contactar:

Re: Estrujar una tela de una almohada y una hoja con cycles

Mensaje por soliman » Vie Feb 27, 2015 3:47 pm

A que te refieres... a lo que es la animación ?
--
Si te refieres a animación, mira el video de Cloth y el de Force Field.
A ver si es eso.

carlosms
Mensajes: 41
Registrado: Mar Nov 05, 2013 10:43 am
Nombre:

Re: Estrujar una tela de una almohada y una hoja con cycles

Mensaje por carlosms » Mar Mar 03, 2015 11:04 am

Hola, Si la idea es para un render estático. La escena de una habitación con la cama destendida y sus almohadas un poco estrujadas

Avatar de Usuario
soliman
Mensajes: 5501
Registrado: Jue Sep 01, 2005 1:13 pm
Nombre: soliman
Contactar:

Re: Estrujar una tela de una almohada y una hoja con cycles

Mensaje por soliman » Mar Mar 03, 2015 11:56 am

Me he dado cuenta que no había puesto el link... ¡¡
[youtube]https://www.youtube.com/watch?v=RLIRkkUKqas[/youtube]
[youtube]https://www.youtube.com/watch?v=wkgMMlAsqMI[/youtube]
[youtube]https://www.youtube.com/watch?v=UUTp9H374ds[/youtube]

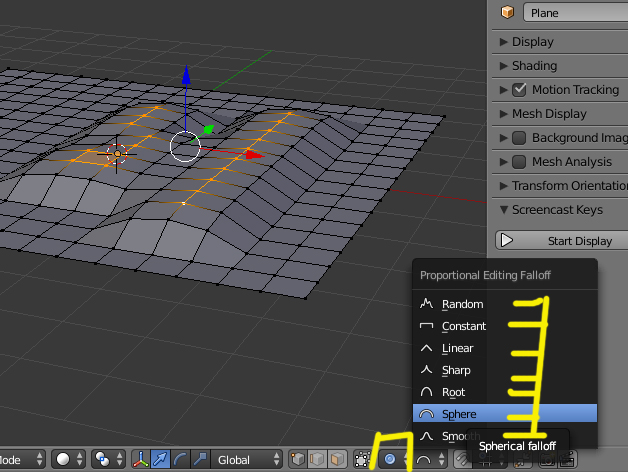
De todas formas. si solo es para dar dettale, creo que es mejor el hacerlo a mano.
Ir seleccionando dos o tres vértices y con el Proportional Editng activado ir moviéndolos.
Adjuntos
Proportional.jpg

carlosms
Mensajes: 41
Registrado: Mar Nov 05, 2013 10:43 am
Nombre:

Re: Estrujar una tela de una almohada y una hoja con cycles

Mensaje por carlosms » Lun Mar 09, 2015 11:11 am

Hola Soliman, ante todo muchas gracias por tu ayuda. Las 3 primeras imagenes, no las veo, solo se ven 3 cuadros blancos, pero si puedo ver la última y ya lo hice y me salen esas arrugas en la tela, tambien con ayuda del sculpt mode. Lo que no lo consigo con el papel.

Lo que quiero hacer con el papel es cuando uno desecha una hoja y la hace una pelota y la bota en el cesto de la basura. Eso aun no veo como hacerlo. Si se te ocurre alguna idea de como hacer eso me dices.

Muchas gracias por todas tus ayudas

Responder