Murito
Render del muro
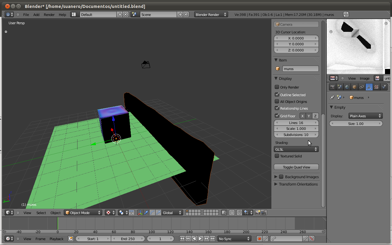
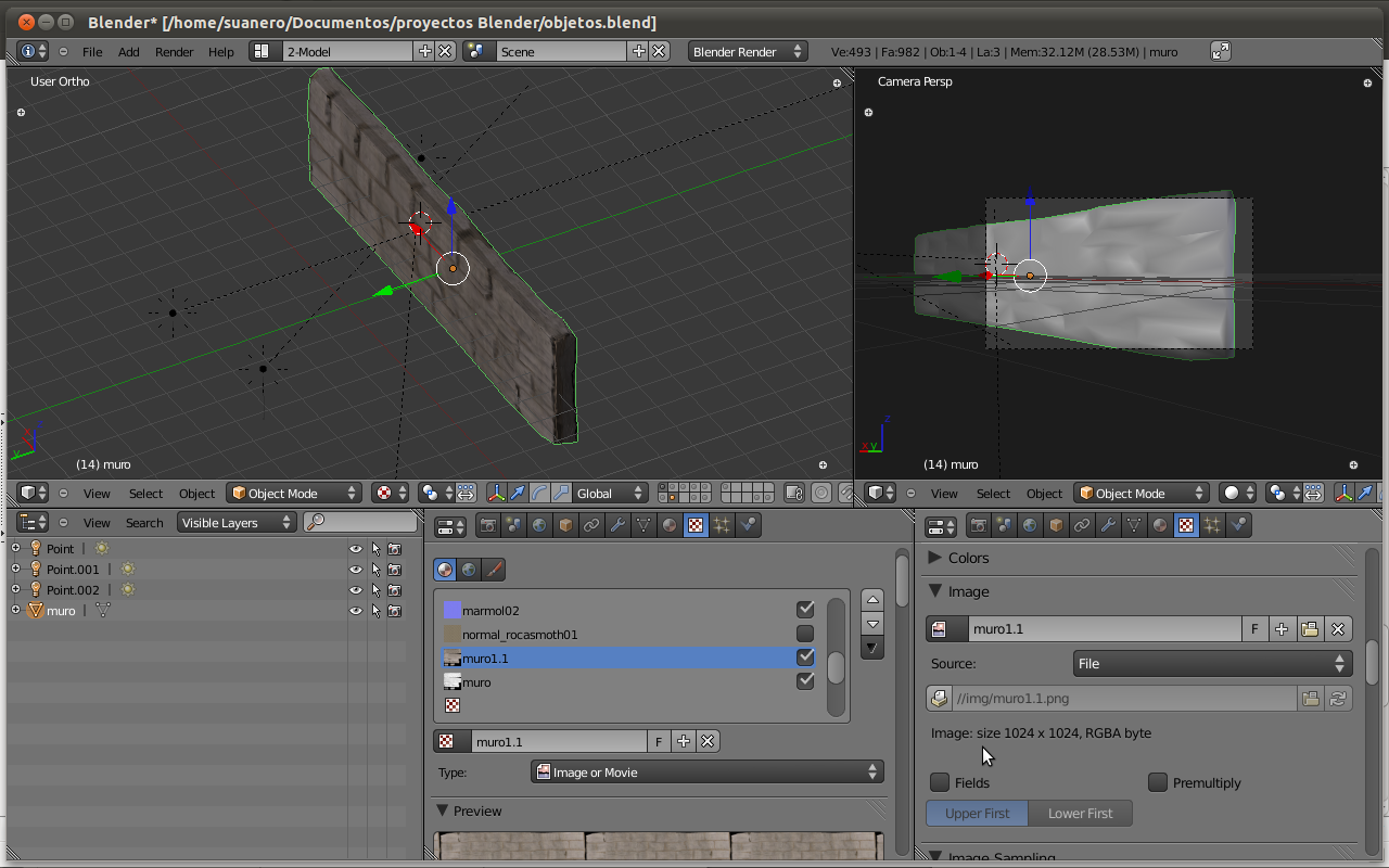
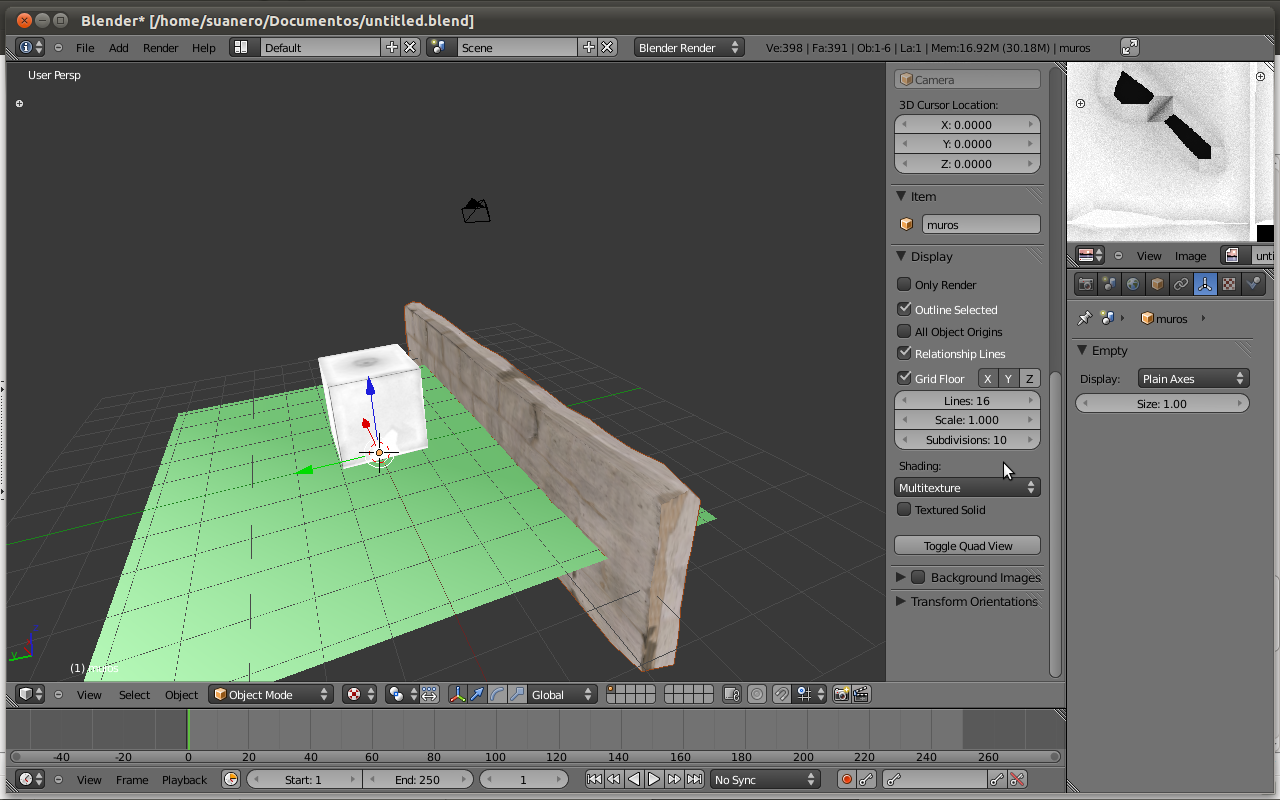
Al linkear mi archido desde un .blend a otro por ejemplo tengo creado grupos, y los e agregado al otro archivo .blend usando Shift+F1 y elijo el archivo .blend voy a grupos y selecciono el grupo por ejemplo muros y en \"Link/Append form library\" selecciono, ya teniendo enlazado el grupo \"muros\" shitf+A en la ventana de 3d y Grupo instance y muros. Aparese el muro pero al poner alt+z se ve de color negro o aveces de varios colores en cuadros pero a los otros objetos que ya tiene la textura y normalmaps dentro del mismo .blend aparecen bien pro cualquier ayuda gracias :d
Archivo .blend con link otro.blend en grupo
hice un ejemplo rapido un cuadro con el normalmaps y el otro linqueado pero aparece en color negro